通知
首页 > 通知公告 > 通知 > 正文 >
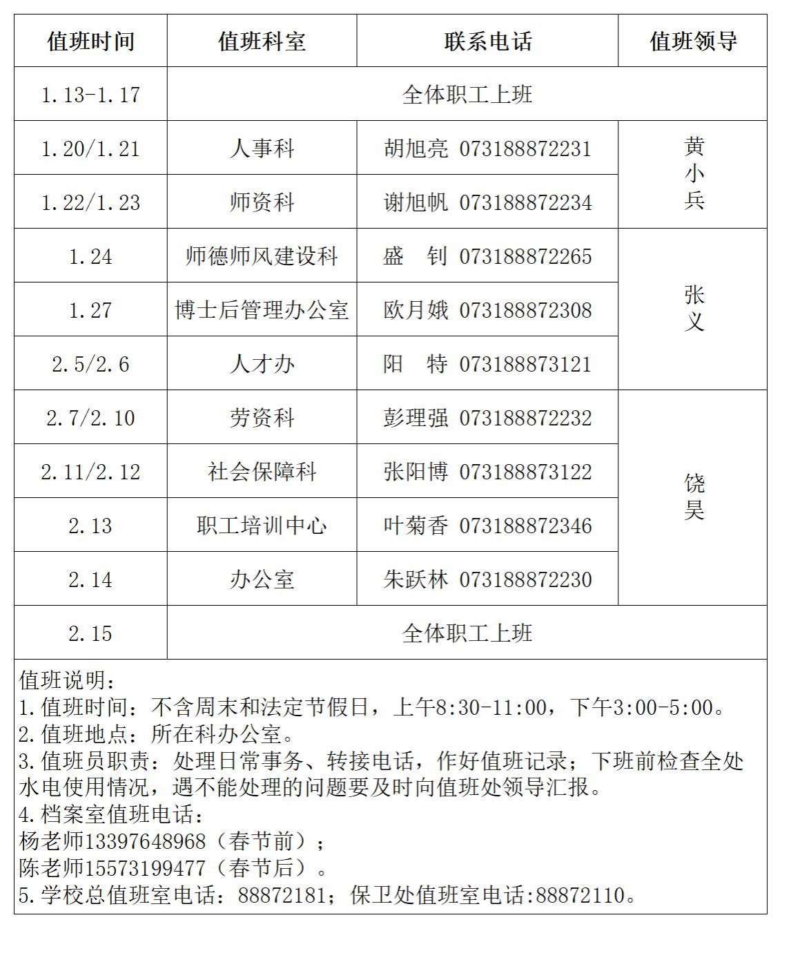
湖南师范大学人事处2025年寒假值班安排表
时间:2025年01月17日 13:51 点击数:[] 来源:


上一条:关于登记未按时到岗人员情况的通知 下一条:关于做好“ 世承人才计划”入选对象期满考核、中期考核工作的通知

【关闭】

通知
湖南师范大学人事处(党委教师工作部)

电话:0731-88872230

版权所有 @ 湖南师范大学人事处(党委教师工作部) | 地址:湖南省长沙市麓山路36号 | 邮编:410081 | E-Mail:rsc@hunnu.edu.cn

Baidu
map